必威betway官网客服电话

喜报 | 我院学子在第十四届“挑战杯”必威西汉姆联网页课外学术科技作品竞赛中喜获佳绩


文章来源:马克思主义学院 发布于:2023-05-16 浏览:154

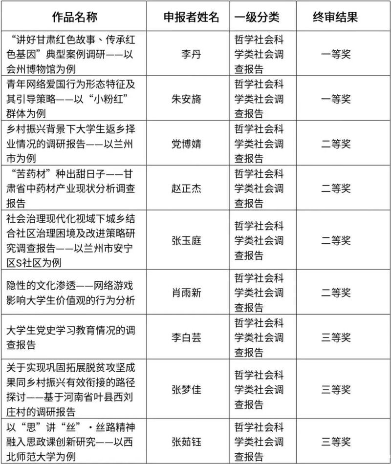
   近日,必威西汉姆联网页第十四届“挑战杯”大学生课外学术科技作品竞赛顺利落下帷幕。我院17支参赛团队经过激烈的角逐从学校五百余项作品中脱颖而出,其中荣获一等奖2项,二等奖4项,三等奖11项。




   创新创业教育和思想政治教育具有共同价值导向和学理基础。马克思主义学院高度重视培养学生的创新创业意识,积极推进学生的创新创业实践,近年来,在校级、省级创新创业比赛中均取得了喜人的成绩。


Baidu
必威betway精装版app